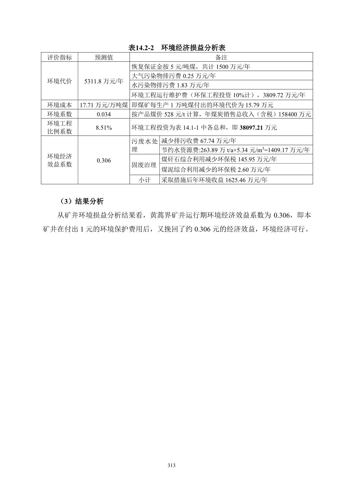
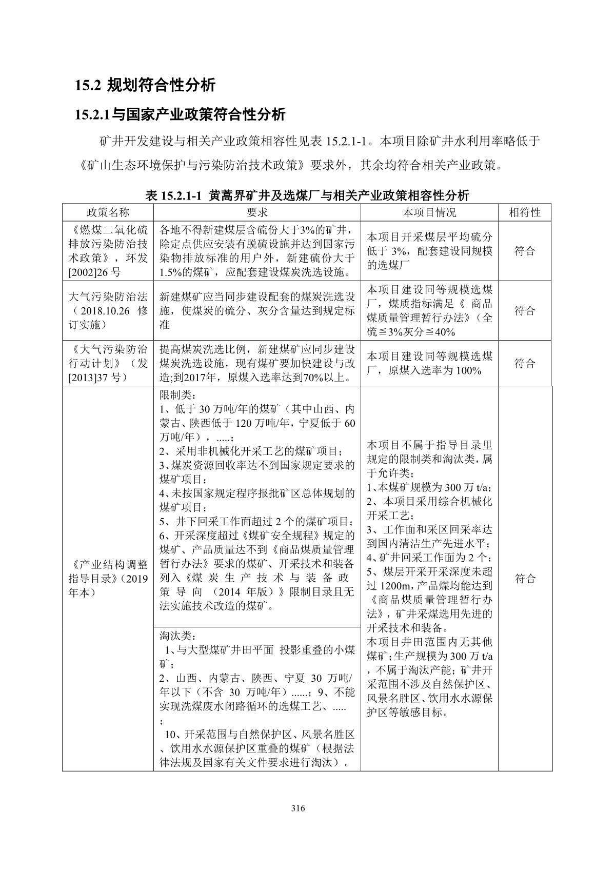
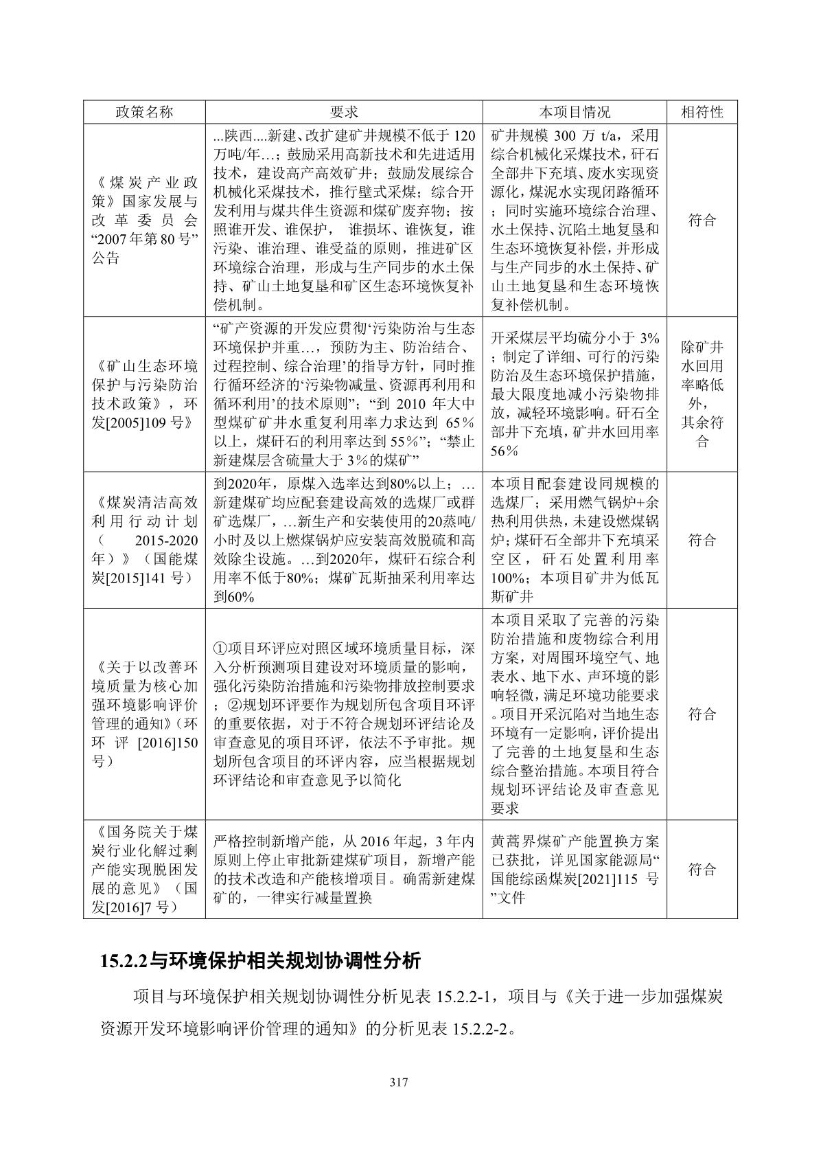
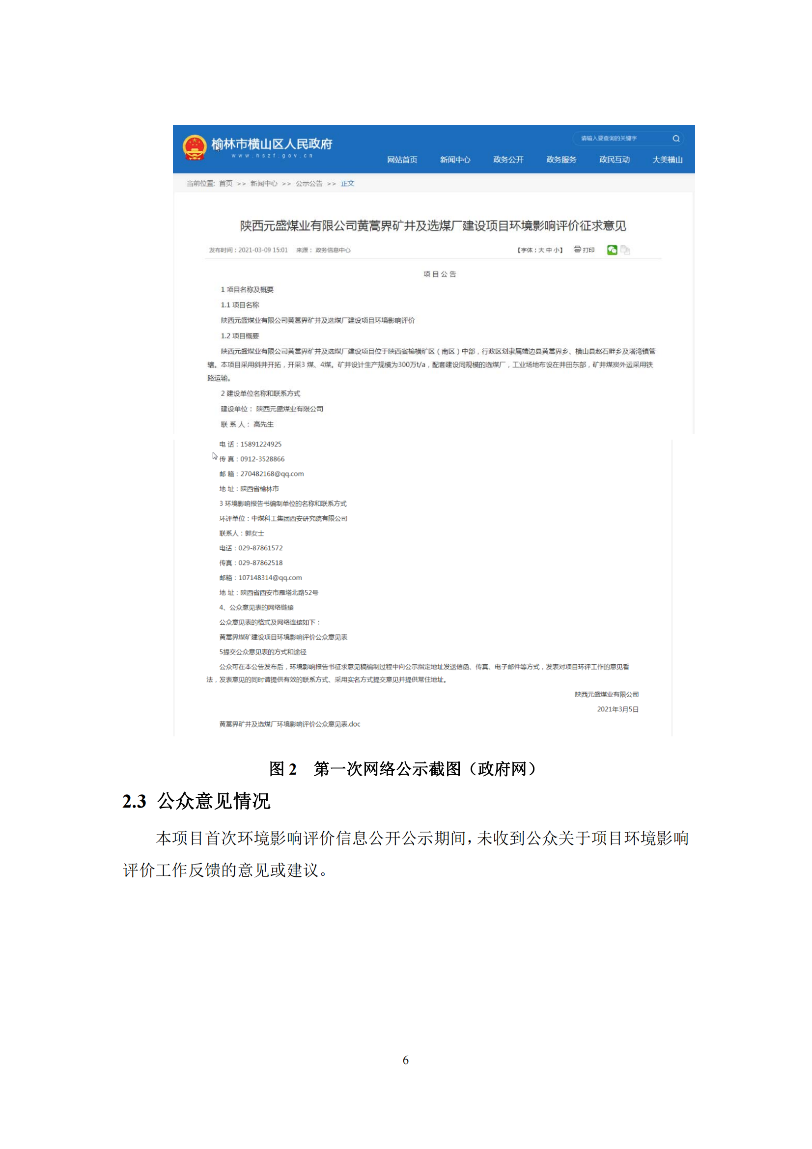
信息公告
黄蒿界矿井及选煤厂建筑项目ayx爱游戏官方app平台入口影响报告书(拟报批稿)
2022-04-02 11:25
黄蒿界矿井及选煤厂建筑项目ayx爱游戏官方app平台入口影响报告书(拟报批稿)
及公众参与说明公示
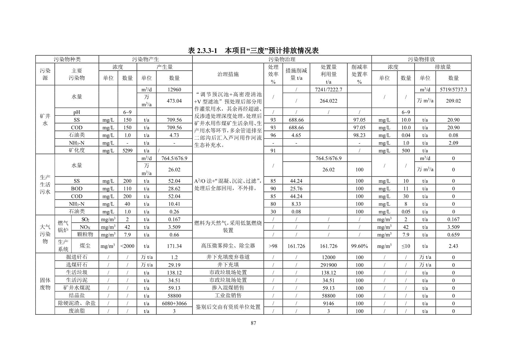
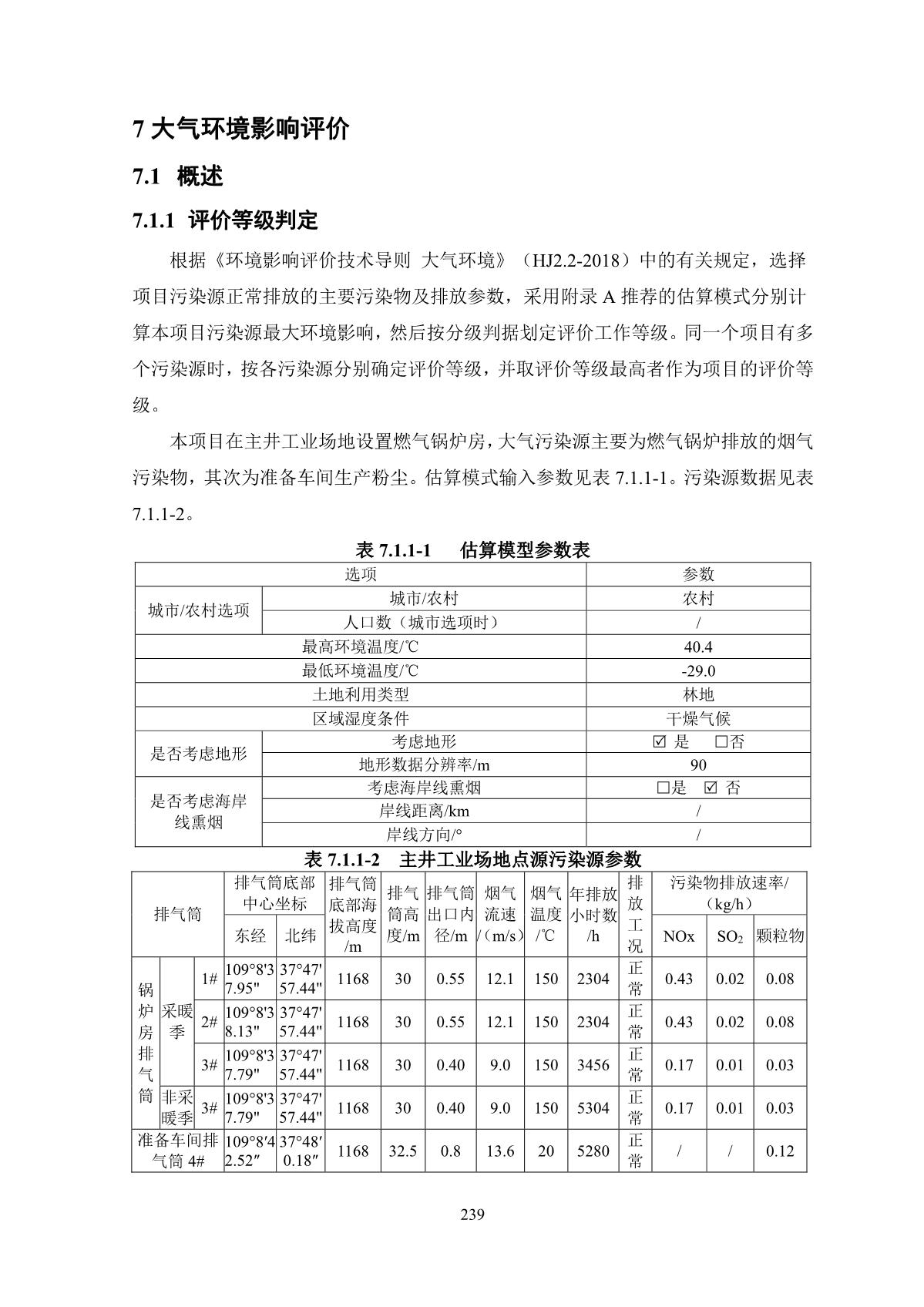
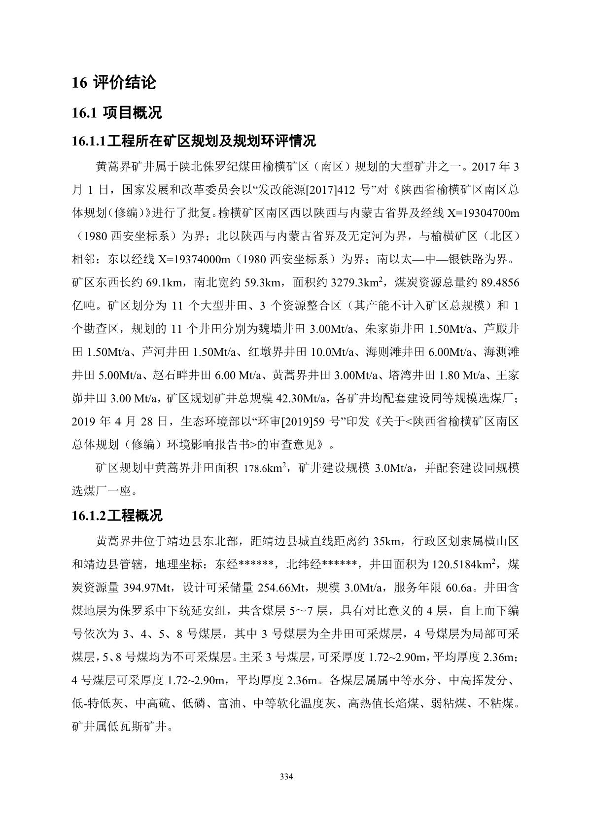
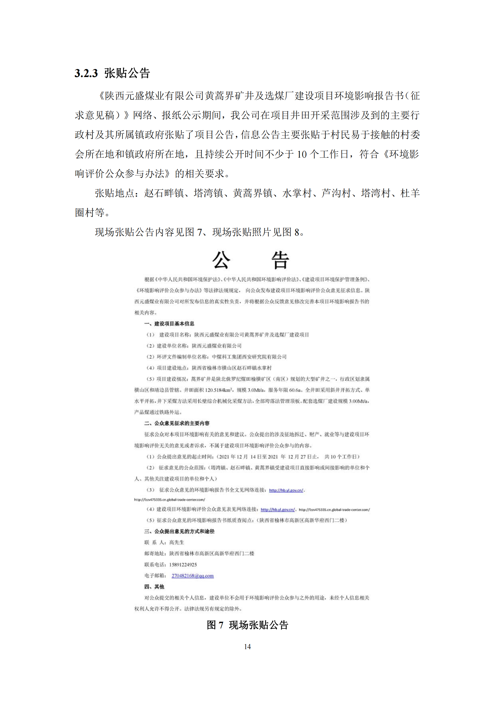
黄蒿界钢厂是陕北侏罗纪煤田榆横矿区南区规划的新建矿井之一,由陕西元盛煤业有限公司负责开发建筑。井田面积为120.5184km2,行政区划隶属陕西省榆林市横山区和靖边县管辖。矿井设计生产能力3.00Mt/a,服务年限60.6a。井田采用斜井开拓方式,井下采煤采用长壁综采一次采全高采煤法,全部垮落法管理顶板,综合机器化采煤工艺。矿井配套选煤厂建筑规模3.00Mt/a,采用重介浅槽分选工艺,选煤厂煤泥水闭路循环。
陕西元盛煤业有限公司委托中煤科工集团西安研究院有限公司编制完成了《陕西元盛煤业有限公司黄蒿界矿井及选煤厂建筑项目ayx爱游戏官方app平台入口影响报告书》(拟报批稿)。根据《ayx爱游戏官方app平台入口影响评价公众参与办法》,现公开《陕西元盛煤业有限公司黄蒿界矿井及选煤厂建筑项目ayx爱游戏官方app平台入口影响报告书》(拟报批稿)和《陕西元盛煤业有限公司黄蒿界矿井及选煤厂建筑项目ayx爱游戏官方app平台入口影响评价公众参与说明》。有关内容详见附件。
附件:
附件1、《陕西元盛煤业有限公司黄蒿界矿井及选煤厂建筑项目ayx爱游戏官方app平台入口影响报告书》(拟报批稿)
附件2、《陕西元盛煤业有限公司黄蒿界矿井及选煤厂建筑项目ayx爱游戏官方app平台入口影响评价公众参与说明》
附件1、《陕西元盛煤业有限公司黄蒿界矿井及选煤厂建筑项目ayx爱游戏官方app平台入口影响报告书》(拟报批稿)




































































































































































































































































































































































附件2、《陕西元盛煤业有限公司黄蒿界矿井及选煤厂建筑项目ayx爱游戏官方app平台入口影响评价公众参与说明》



















上一个 :
无