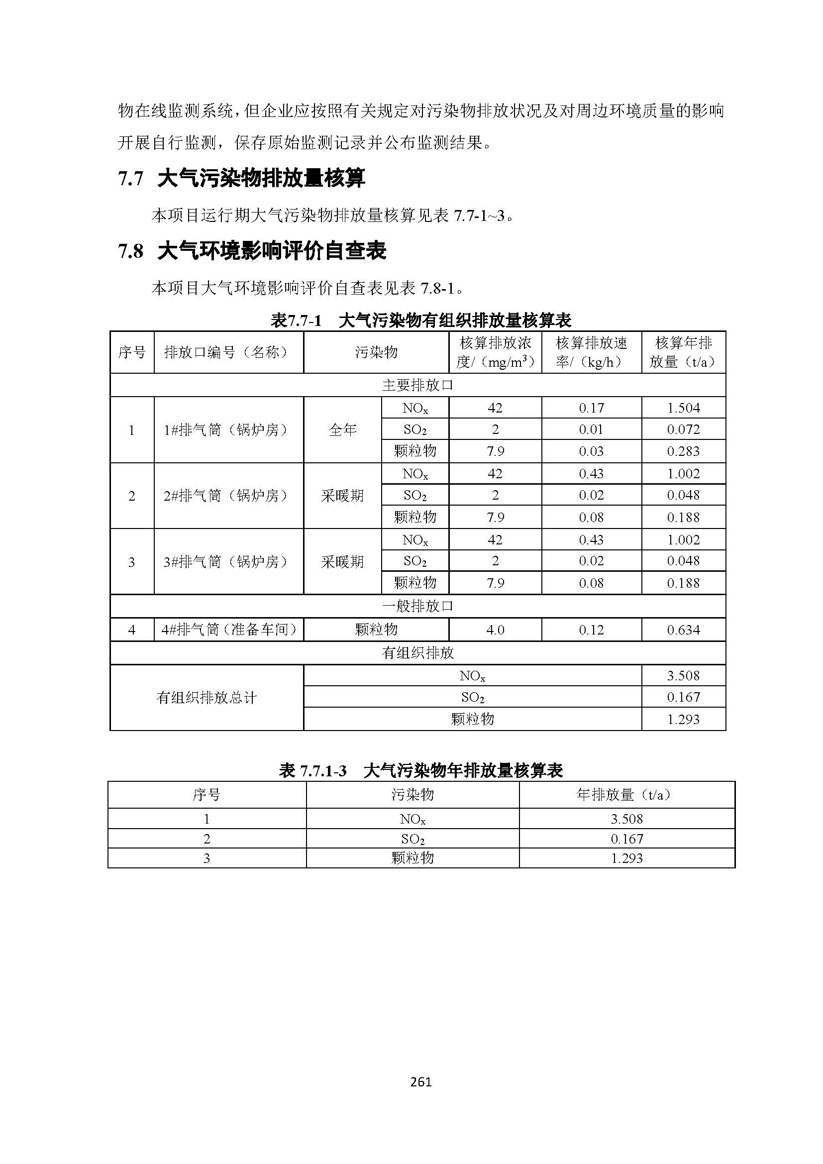
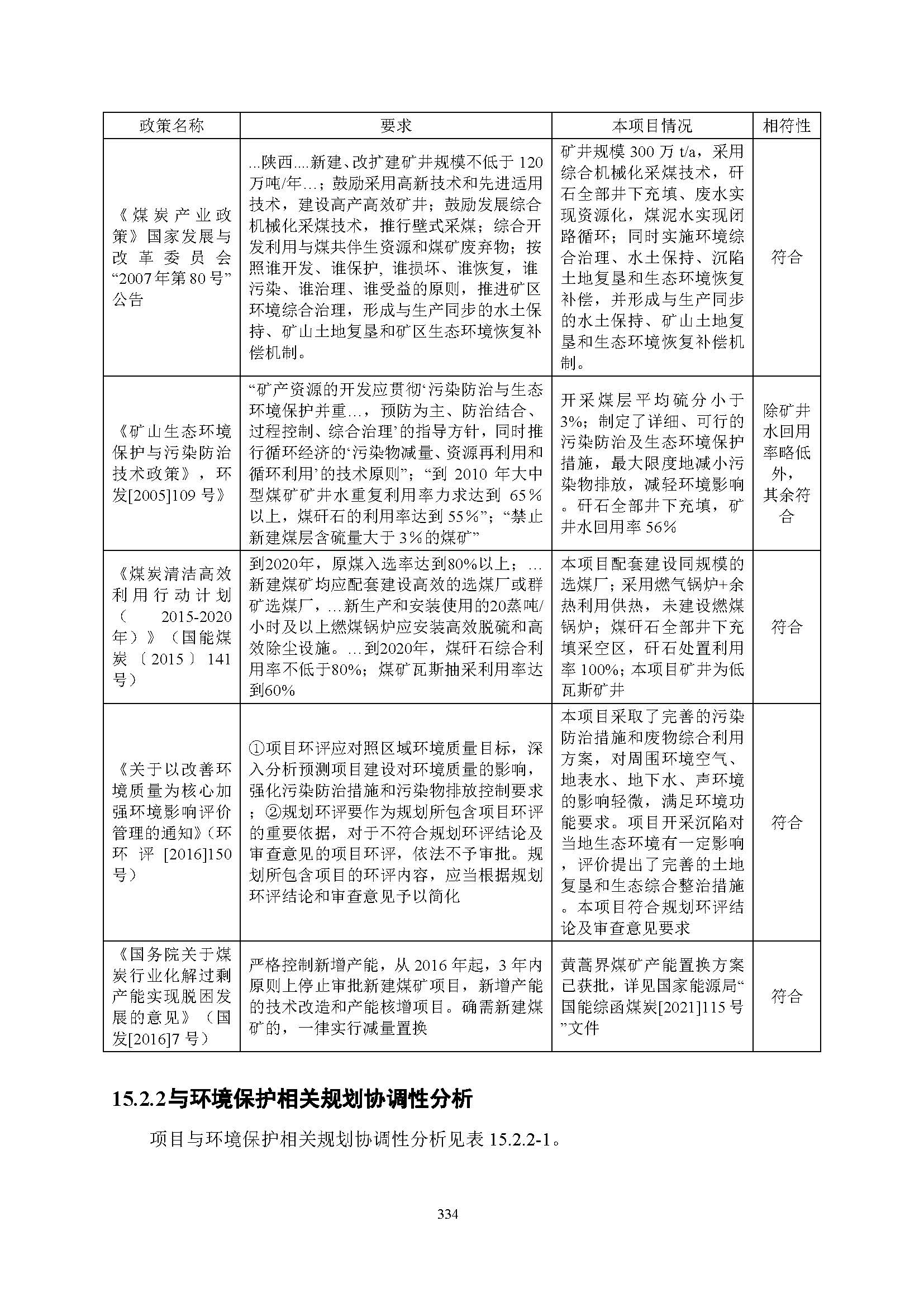
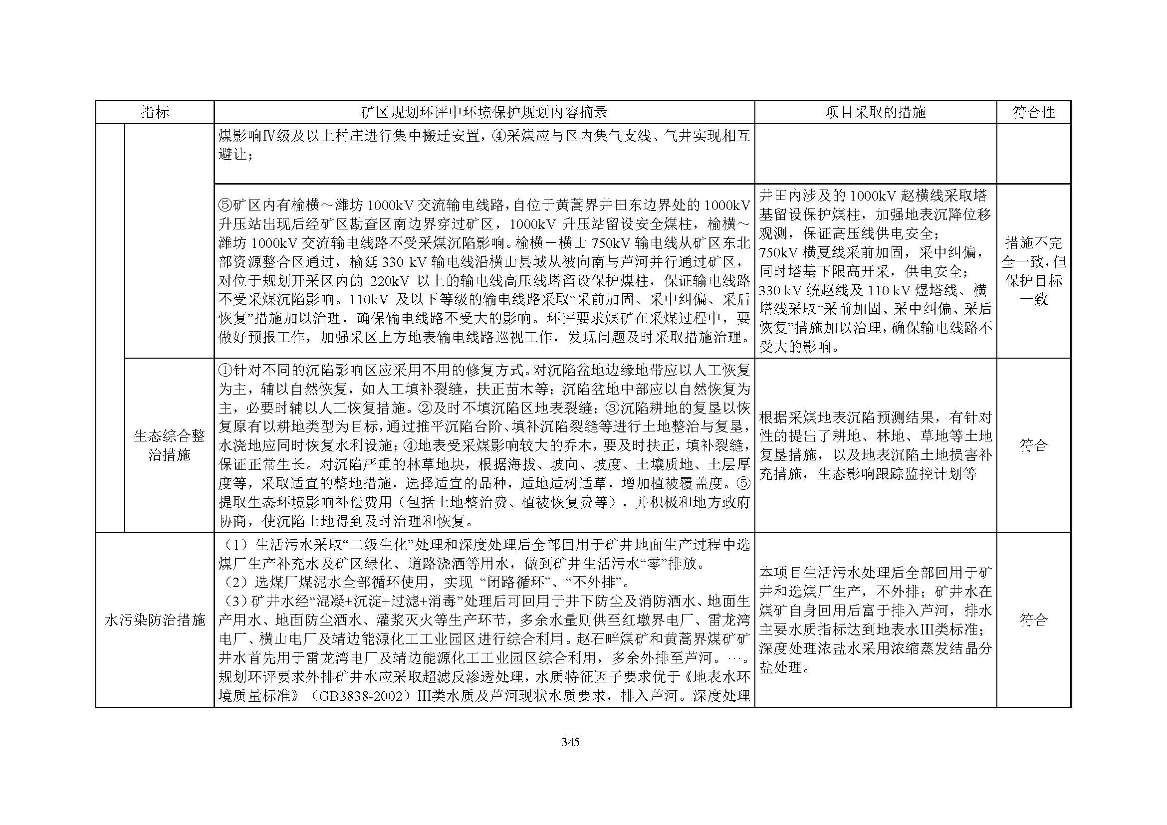
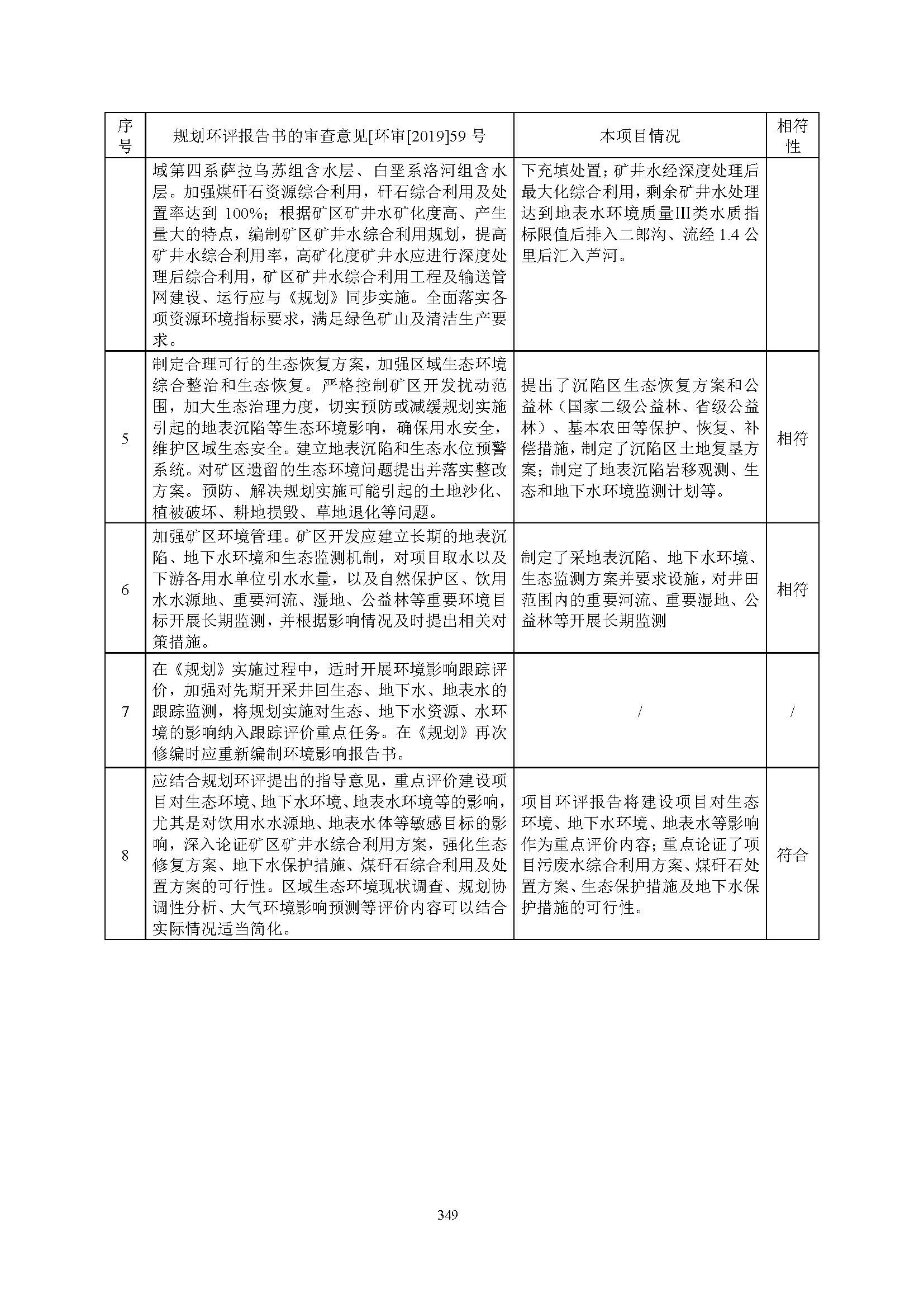
陕西元盛煤业有限公司黄蒿界矿井及选煤厂建筑项目ayx爱游戏官方app平台入口影响报告书征求意见稿公示
陕西元盛煤业有限公司黄蒿界矿井及选煤厂建筑项目
ayx爱游戏官方app平台入口影响报告书征求意见稿公示
根据《中华人民共和国ayx爱游戏官方app平台入口保护法》、《中华人民共和国ayx爱游戏官方app平台入口影响评价法》、《建筑项目ayx爱游戏官方app平台入口保护管理条例》、《ayx爱游戏官方app平台入口影响评价公众参与办法》等法律法规规定, 向公众发布建筑项目ayx爱游戏官方app平台入口影响评价公众意见征求信息。
陕西元盛煤业有限公司对所发布信息的真实性负责,并将根据公众反馈意见修改完善本项目ayx爱游戏官方app平台入口影响报告书的相关内容。
一、建筑项目基本信息
(1) 建筑项目名称:陕西元盛煤业有限公司黄蒿界矿井及选煤厂建筑项目
(2)建筑单位名称: 陕西元盛煤业有限公司(属im体育官方下载)
(3)环评文件编制单位名称:中煤科工集团西安研究院有限公司
(4)项目建筑地点:陕西省榆林市横山区赵石畔镇水掌村
(5)项目建筑概况:蒿界矿井是陕北侏罗纪煤田榆横矿区(南区)规划的大型矿井之一,行政区划隶属横山区和靖边县管辖。井田面积120.5184km2,规模3.0Mt/a,服务年限60.6a。全井田采用斜井开拓方式、单水平开拓,井下采煤方法采用长壁综合机器化采煤方法,全部垮落法管理顶板。配套选煤厂建筑规模3.00Mt/a,产品煤通过铁路外运。
二、公众意见征求的主要内容
征求公众对本项目ayx爱游戏官方app平台入口影响有关的意见和建议。公众提出的涉及征地拆迁、财产、就业等与建筑项目ayx爱游戏官方app平台入口影响评价无关的意见或者诉求,不属于建筑项目ayx爱游戏官方app平台入口影响评价公众参与的内容。
(1)公众提出意见的起止时间:(2021年12月 14日至2021 年 12月27日止, 共10个工作日)
(2)征求意见的公众范围:(塔湾镇、赵石畔镇、黄蒿界镇受建筑项目直接影响或间接影响的单位和个人、其他关注建筑项目的单位和个人)
(3)征求公众意见的ayx爱游戏官方app平台入口影响报告书全文见附件1
(4)建筑项目ayx爱游戏官方app平台入口影响评价公众意见表见附件2
(5)征求公众意见的ayx爱游戏官方app平台入口影响报告书纸质查阅点:(陕西省榆林市yb体育app区yb体育app华府西门二楼)
三、公众提出意见的方式和途径
公众可通过电话、电子邮件、传真、信函等方式向建筑单位反馈意见。公众提交意见时,应当提供有效的联系方式。
联 系 人:高先生
邮寄地址:陕西省榆林市yb体育app区yb体育app华府西门二楼
联系电话:15891224925
电子邮箱:270482168@qq.com
四、其他
对公众提交的相关个人信息,建筑单位不会用于ayx爱游戏官方app平台入口影响评价公众参与之外的用途,未经个人信息相关权利人允许不得公开。法律法规另有规定的除外。









































































































































































































































































































































、








































建筑项目ayx爱游戏官方app平台入口影响评价公众意见表
填表日期 年 月 日
|
项目名称 |
陕西元盛煤业有限公司黄蒿界矿井及选煤厂建筑项目 |
|
|
一、本页为公众意见 |
||
|
与本项目ayx爱游戏官方app平台入口影响和ayx爱游戏官方app平台入口保护措施有关的建议和意见(注:根据《ayx爱游戏官方app平台入口影响评价公众参与办法》规定,涉及征地拆迁、财产、就业等与项目环评无关的意见或者诉求不属于项目环评公参内容) |
(填写该项内容时请勿涉及国家秘密、商业秘密、个人隐私等内容,若本页不够可另附页) |
|
|
二、本页为公众信息 |
||
|
(一)公众为公民的请填写以下信息 |
||
|
姓名 |
|
|
|
身份证号 |
|
|
|
有效联系方式(电话号码或邮箱) |
|
|
|
经常居住地址 |
省 市 县(区、市) 乡(镇、
街道) 村(居委会) 村民组(小区) |
|
|
是否同意公开个人信息 (填同意或不同意) |
(若不填则默认为不同意公开) |
|
|
(二)公众为法人或其他组织的请填写以下信息 |
||
|
单位名称 |
|
|
|
工商注册号或统一社会信用代码 |
|
|
|
有效联系方式(电话号码或邮箱) |
|
|
|
地址 |
省 市 县(区、市) 乡(镇、 街道) 路 号 |
|
|
注:法人或其他组织信息原则上可以公开,若涉及不能公开的信息请在此栏中注明法律依据和不能公开的具体信息。 |
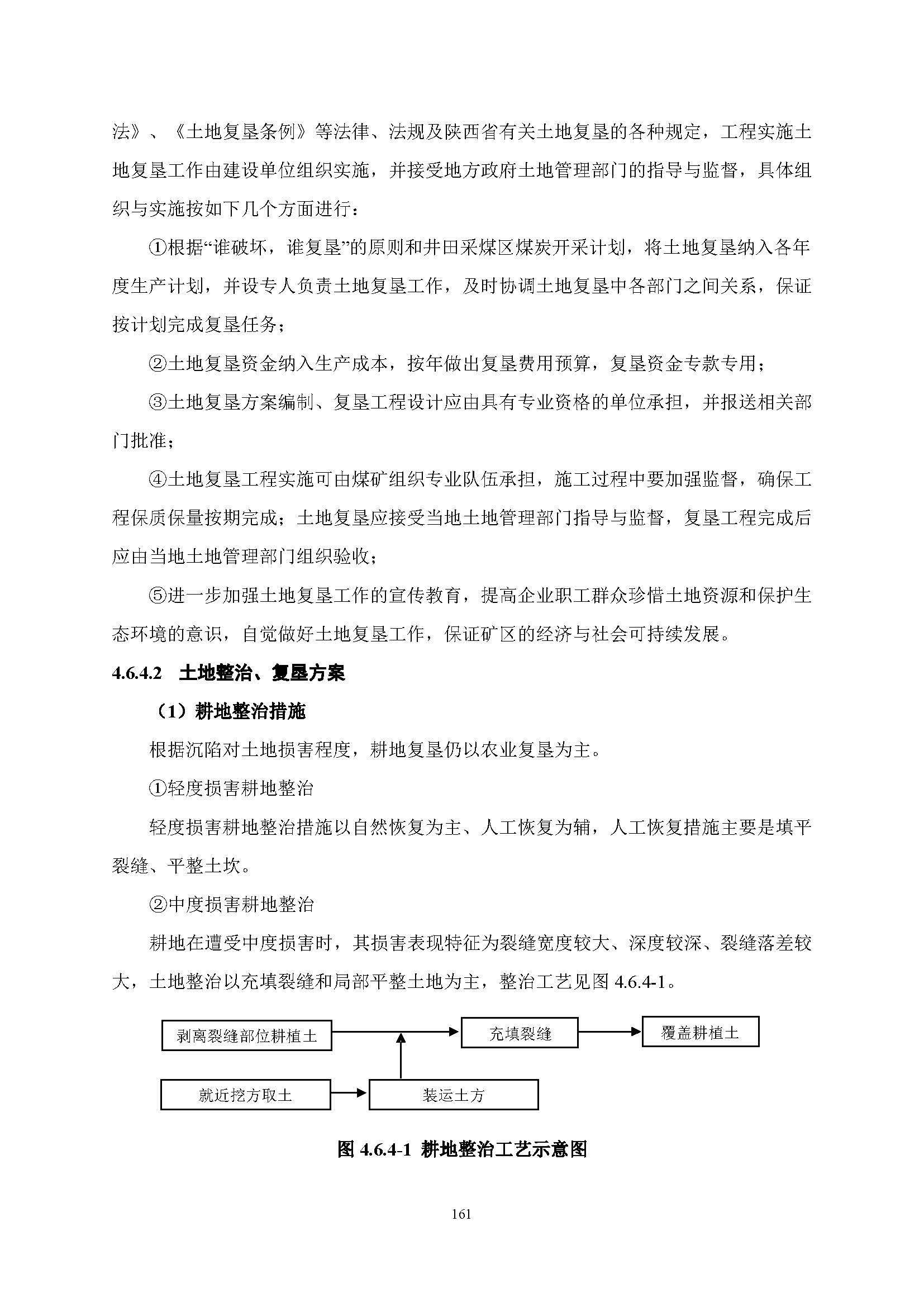
||